Nissan Altima (L32) 2007-2012 Service Manual ≻ Charging system ≻ Component diagnosis ≻ Charging system
Nissan Altima (L32) 2007-2012 Service Manual: Charging system
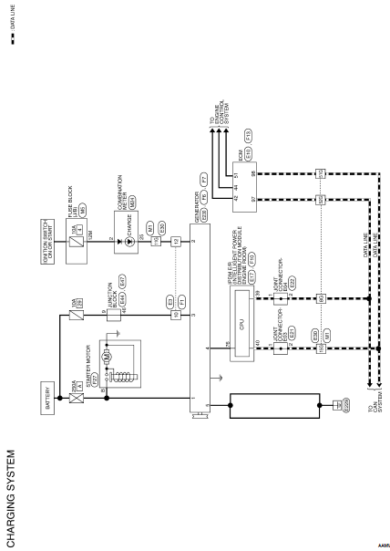
Wiring Diagram - Coupe





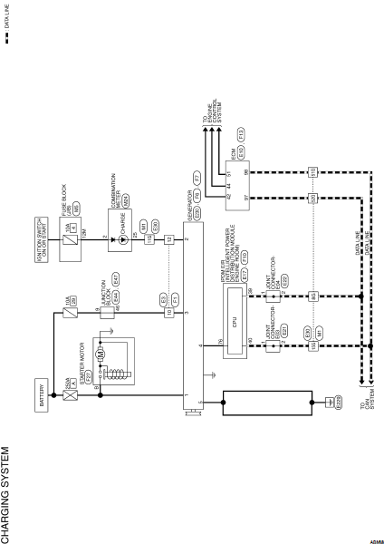
Wiring Diagram - Sedan





Wiring Diagram - Coupe





Wiring Diagram - Sedan





S Terminal circuit
Symptom diagnosis