Nissan Altima (L32) 2007-2012 Service Manual ≻ Lan system can fundamental ≻ Function diagnosis ≻ Diag on can
Nissan Altima (L32) 2007-2012 Service Manual: Diag on can
Description
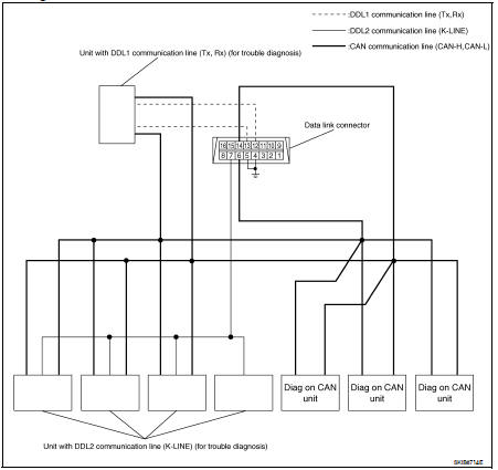
“Diag on CAN” is a diagnosis using CAN communication instead of previous DDL1 and DDL2 communication lines, between control units and diagnosis unit.
System Diagram



Can communication system
Trouble diagnosis